
今天,杭州露韦日化诉宇树科技的专利侵权案,要在杭州中院开庭了。
这究竟是一场IPO期间的专利狙击?还是一场专利闹剧呢?
看完本文,大家心中自然就会有答案。

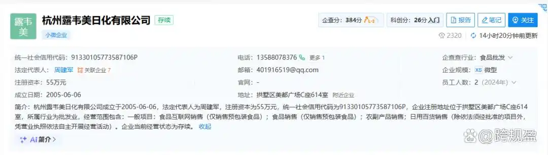
该案原告方,目前名下有且只有1件已授权的发明专利。
可以肯定,涉诉的发明专利,一定是这件2018年申请的CN106384471B,专利名称为“一种电子狗”。


毫无疑问,原告方这次专利诉讼,针对的是宇树科技机器狗产品,但索赔金额不详。
从目前公开的信息看,这件专利在今年6月底才转让到原告手中;
原告随后于7月1日,缴纳了专利文件副本证明费,这显然是为了发起诉讼做准备。
而法院排开庭日的时间,又是在7月24日;
根据这些信息可以推断,原告发起诉讼的时间,最早应该在7月上、中旬左右。
与此同时,在今年7月之前,市面上就已经有宇树科技要上市的消息;而到了7月18日前后,才正式公开启动辅导的消息。
所以这么看来,诉讼发起的时机,确实跟宇树科技启动上市辅导的时间高度重合。

所以,你说它不是IPO狙击吧,时间抓的真好!
你说它是IPO狙击吧,原告偏又是个日化公司,经营范围跟宇树科技查的太远。
正经的IPO狙击,通常发起自同行公司,不说一定能获得侵权赔偿吧,那至少也要延缓一下对方的上市进度。
“事出反常必有妖”……

宇树科技应该已于本月中旬对这件涉诉专利,发起了专利无效请求。
但是他们还没交无效宣告请求费!
说句实在话,是我,我也先不交……
不交是有理由的,这次为啥要花钱无效掉这件专利?
大家先看看专利的权利要求写的啥:

我们先不去评价专利撰写质量,不去分析其他的技术特征,单看这权利要求1的最后一个特征:
所述电子狗的外表包覆有可变色的仿生毛皮
请诸位再对比一下宇树科技机器狗的产品截图,他们的机器狗外表有仿真毛皮么?

判定侵权肯定是要符合“全面覆盖原则”的,宇树科技的机器狗如果都不包含“仿生毛皮”这一个特征,那么专利侵权就不能成立!
宇树科技的IPR看见这件涉诉专利的时候,估计都笑出了声...
预计在开庭的时候,宇树科技方面一定会把这个问题拿出来,质问一下原告方;
然后再看看此案的动向,会不会在和谐友好的气氛下,考虑一下撤诉?
那3000块专利无效请求费,自然就没必要交咯~~
好了,这个案子大概就是这样。
宇树科技终究还是太火了,终于惹上专利侵权官司了。
但我们终究是看不到一场正儿八经的IPO专利狙击;
因为从一开始,案子的结果就已经注定了。
在跨境电商全球化浪潮中,合规经营是稳健发展的基石。跨规盈深耕跨境合规领域多年,凭借丰富的行业经验与专业团队,为卖家量身定制全链路、一站式合规解决方案:
- 全球VAT合规:从税号注册、申报,到管理、注销,全程高效服务;及时处理税务信件,提供EORI申请/查询,精准把控税务风险。
- 欧洲EPR/产品合规:专业办理欧洲EPR注册申报,提供欧/英/美授权代表服务;协助完成欧盟能效标签、气候友好认证,助力卖家轻松适配欧洲市场规则。
- 境外工商/税务合规:覆盖境外公司注册、投资备案、年审审计等全周期服务;同时提供离岸账户申请,以及公司股权、董事变更等专业支持。
- 全球知识产权合规:提供全球商标、专利、版权注册及商标复审服务,全方位守护品牌资产,让您的出海之路更安心。
跨规盈,让跨境合规服务更放心!



