
亚马逊意大利EPR合规最后冲刺!12月31日截止,作为进入意大利市场的“准入凭证”,EPR合规已成为不可回避的硬性要求,距离核心品类截止日期仅剩1个月,尚未合规的卖家需抓紧时间推进,避免影响店铺正常运营。
01 核心合规节点与覆盖品类
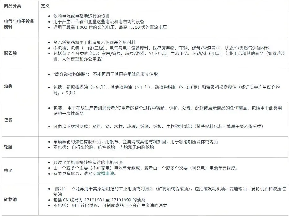
意大利EPR合规针对多类商品制定了明确的截止时间,不同品类的申报节点需精准把控:
2025年12月31日
针对2025年度销售的废弃电气和电子设备(WEEE),必须提交有效的EPR注册号(ERN),这是当前最紧急的合规任务;
2026年3月31日
覆盖电池、聚乙烯、油类、包装材料(仅限非意大利注册企业)及轮胎品类,需完成对应类别的注册与申报;
特殊说明
矿物油品类需卖家自行通过CONOU网站注册,亚马逊不提供代付服务,也无需向平台提交合规证明;包装类别要求不适用于微型企业,符合条件的卖家可豁免相关义务。
值得注意的是,若未在上述期限前提交有效ERN,亚马逊将自动为卖家纳入EPR代付服务,平台会计算并支付销售产生的环保费,再从卖家账户中扣除相应金额,同时针对每个注册类别收取年度服务费,长期来看可能增加运营成本。
02 需强制注册的主体与产品范围
(一)WEEE注册强制人群WEEE(废弃电子电气设备处理法)作为核心合规品类,适用人群覆盖广泛,包括:
跨境直售卖家
非欧盟企业通过亚马逊等平台直接向意大利消费者销售电子电气设备;
欧盟本土品牌转售商
在欧盟境内以自有品牌转售电子电气设备的商家;
无制造商标识产品经销商
转售未标注制造商信息的电子电气设备的卖家;
首批欧盟进口商
首次将第三国电子电气设备引入欧盟市场的进口商。简言之,所有在亚马逊意大利站销售电子电气设备的卖家(无论本土还是跨境),均需完成WEEE注册,且产品需符合铅、汞等有害物质含量标准,否则将被禁止进入欧盟市场。
(二)以下产品务必完成意大利EPR合规
除WEEE外,电池、包装等品类也需符合意大利EPR要求。以下品类的合规截止日期也已明确:2026年3月30日前,需完成电池、聚乙烯、油类、包装材料(仅限非意大利注册地卖家)及轮胎的EPR注册并提交注册号;矿物油品类需卖家自行通过CONOU网站注册,亚马逊不提供代扣代缴服务。其中包装类别要求不适用于微型企业。

03 跨境卖家合规操作步骤
对于未在意大利境内设立企业的跨境卖家,需按以下流程完成合规:
1.确认授权代表需求:联系对应品类的生产者责任组织,确认是否需要指定授权代表(境外卖家通常需委托合规服务商担任);
2.分类注册EPR:向生产者责任组织提交各适用品类的注册申请,获取专属ERN;
3.平台提交信息:登录亚马逊后台,通过【账户状况】-【管理您的合规性】-【提交合规信息】路径,上传有效的EPR注册号;
4.履行申报义务:定期申报在意大利市场的商品销售数量,按时缴纳环保费,并提交年度报告。
EPR合规涉及注册、申报、缴费等多个环节,需预留充足时间处理,尤其是WEEE注册时效约1-2个月,当前已进入办理高峰期,建议卖家尽快行动。选择专业的合规服务商可提高办理效率,同时规避流程风险。如有需要,欢迎联系跨规盈。
意大利EPR合规不仅是法律要求,更是卖家深耕当地市场的基础保障。距离12月31日WEEE合规截止日期已越来越近,建议卖家立即自查产品品类,对照合规要求推进注册申报工作,确保店铺正常运营不受影响,顺利抢占意大利市场商机。
深圳跨规盈科技有限公司隶属于上市公司维信金科集团,是一家专注于为全球跨境电商卖家提供海外合规服务的专业机构。
公司致力于为客户提供一站式出海合规解决方案,服务涵盖欧洲VAT税务申报、EPR认证、授权代表、全球商标注册、全球专利申请、海外公司注册等多个领域。
目前业务覆盖全球220多个国家和地区,已为超过5万家企业和卖家提供专业、可靠的合规服务支持。
合规出海就选跨规盈!



