
都2025了,您的EPR合规了吗?近日,全球速卖通发布了关于欧洲EPR的合规公告。本次公告汇总了目前已明确的2025年欧洲各国EPR法规下的管控类别及管控要求。
请售往以下4个国家(德国、法国、奥地利、西班牙)的卖家特别关注:
德国与奥地利的环保费用均不支持平台进行代扣代缴,需要卖家及时完成注册、申报和续费等相关事宜;
西班牙与法国绝大部分品类支持平台代扣代缴,部分类别需要卖家自主完成注册、申报,请按照自然年及时完成申报和续费。
对于EPR资质不合规商品,平台有义务对相应国家下的商品进行屏蔽管控处理,尤其是对于不支持平台进行代扣代缴的类别。卖家需要自行参照各国法律规定及监管要求履行合规义务。

一、各国EPR合规要求有哪些?
01 法国和西班牙合规要求
若您在法国、西班牙有相应的商品售卖且在2025年及过往的EPR的合规申报中使用了平台的代扣代缴服务,平台会按照对应国家不同类目EPR回收组织要求进行扣费标准的调整与更新。
届时您可以通过卖家后台,查询店铺在线商品对应的“收费标准”,以及平台代扣款项的“扣费记录”(路径:商家后台-资金-资金管理-环保回收费-EPR扣费记录)。
在代扣代缴的过程中,您仍可选择自主申报模式,向平台提供该类别下的EPR注册信息,平台审核通过后,将停止对应类别商品订单环保费用的代扣代缴;EPR的注册和申报按照自然年进行,后续您需要自行完成EPR的相关费用申报和新一年的资质生效续费等事宜。
02 德国合规要求
若您在德国有相应的商品售卖,且在2025年及过往周期内已完成EPR注册和环保费用申报,并在平台提交过EPR的注册信息(需要注意的是无论是自主在EPR官网注册和申报或者使用三方服务)。
请务必根据法规要求按照自然年(或季度)及时完成EPR注册信息的更新和环保费用申报,以防EPR注册号失效,影响商品正常售卖。如2025年EPR申报账户信息与上一自然年一致,则无需在后台进行操作。
03 奥地利合规要求
若您在奥地利有相应的商品售卖且无法及时完成奥地利EPR的资质合规,您需要在物流模板上取消奥地利的销售(半托管商品可以在后台进行奥地利国家的移除)。若您未按照前述要求,主动选择取消奥地利的销售,平台会默认您已符合奥地利的EPR合规要求,相关的合规责任及风险由您自行承担。
请您注意,平台将保留随时要求您提供奥地利EPR相关注册资质的权利,如您未按照平台要求及时提供,平台有权自行决定屏蔽相关商品在奥地利的销售。

二、其它常见疑问解答
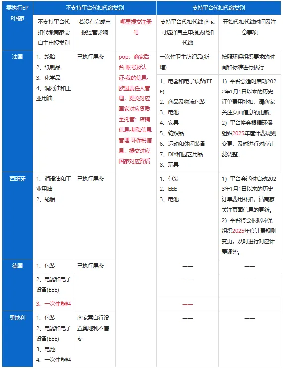
01 有哪些类别需要卖家自主申报的?
不支持平台代扣代缴,卖家需自主申报类别:
法国:轮胎、纸制品、化学品、润滑油和工业用油
西班牙:润滑油和工业用油、轮胎
德国:包装、电器和电子设备(EEE)、一次性塑料
奥地利:包装、电器和电子设备(EEE)、电池、一次性塑料
支持平台代扣代缴,卖家可选择自主申报或代扣代缴:
法国:一次性卫生纺织品(新增)、电器和电子设备(EEE)、商品及物流包装、电池、家具、纺织品、运动和休闲装备、DIY和园艺用品、玩具
西班牙:包装、EEE、电池
02 针对平台无代扣代缴的EPR类目,卖家如何向平台提交EPR注册信息?
卖家需要以店铺为单位,向速卖通提交EPR合规资质注册号,速卖通将审核该注册号是否真实有效。
由于每个类别都需要向对应不同的环保组织进行申报,因此每个类别都应独立提交。(提交入口:商家后台-账号及认证-我的信息-欧洲环保费注册号申报)
03 如何查看平台支持代扣代缴的EPR类目扣费标准和扣费记录?
您可以在卖家后台,查询店铺在线商品对应的“收费标准”,以及平台代扣款项的“扣费记录”(路径:商家后台-资金-资金管理-环保回收费)

04 若决定不再维护EPR注册,需要进行资质注销吗?
若您决定不再维护EPR注册,可在环保号的官网进行资质注销,同时通过后台设置资质失效。(操作路径:商家后台-账号及认证-我的信息- 欧洲环保费注册号申报))
失效后,支持平台代扣代缴的类目将默认通过平台进行代扣代缴,无法代扣代缴的类目则会进行对应国家的商品屏蔽。
05 卖家不满足奥地利EPR合规如何设置奥地利不售卖?
如果是卖家自运营店铺设置如下:
ship to国家中不可选奥地利(操作路径:商家后台-物流-运费模板 -页面右上角的【设置】-【目的地一键屏蔽】输入奥地利)
如果是半托管的商品:
登录速卖通后台-店铺-半托管-经营管理-商货品管理-托管商品管理-已加入商品-编辑半托管信息中移除奥地利国家。
三、新卖家如何完成EPR合规?
新入驻或首次做EPR合规的卖家朋友,需就投放法国/法国/西班牙/奥地利市场的每一类涉及生产者延伸责任的产品,分别申请对应的EPR。并定期申报首次投放目的国市场的涉及生产者延伸责任产品数量和/或重量,并缴纳生态贡献费。
尽早完成EPR的注册及申报事宜,特别是不支持平台代扣代缴的类别,在材料齐全的前提下所需要的时效参考如下:

店铺首次EPR合规需要把EPR注册号在店铺后台提交(操作路径:商家后台-账号及认证-我的信息-欧洲环保费注册号申报-创建/店铺信息-基础信息管理-环保税信息)进行环保费信息提报。
方法1:自行到官网自主注册、申报及续费
卖家可以与管控类目对应的环保组织进行联系,自行完成EPR账户注册(部分国家不同类别要求不同),根据商品所对应的品类,完成申报并获取EPR的资质。
需要关注的是,卖家申报时使用的公司,与店铺所对应的公司要保持一致,各国不同类目下的EPR对应当地不同的政府部门或者环保机构,因此需要单独注册、申报及续费。流程会比较繁杂耗时。
方法2:由第三方机构代理注册、申报及续费
卖家可以联系第三方机构代理家完成EPR的合规注册、申报及续费,速卖通平台特甄选了合规服务商入驻服务市场,为卖家提供服务。
而跨规盈便是全球速卖通甄选的合规服务商之一,我们将以专业的服务高效帮助卖家完成EPR合规,目前已顺利帮助众多跨境企业成功下号。



